设为首页
加入收藏
首页
学院概况
学院简介
学院领导
机构设置
党建工作
组织机构
理论园地
工作动态
成人高等教育
招生简章
专业介绍
考生问答
非学历教育
培训概况
精品项目
培训动态
自学考试
报考简章
开考专业
常见问题
网络教育
招生简章
专业介绍
考生问答
办事指南
规章制度
联系我们
首页
THIS NAME
招生信息
当前位置:
首页
>> 正文
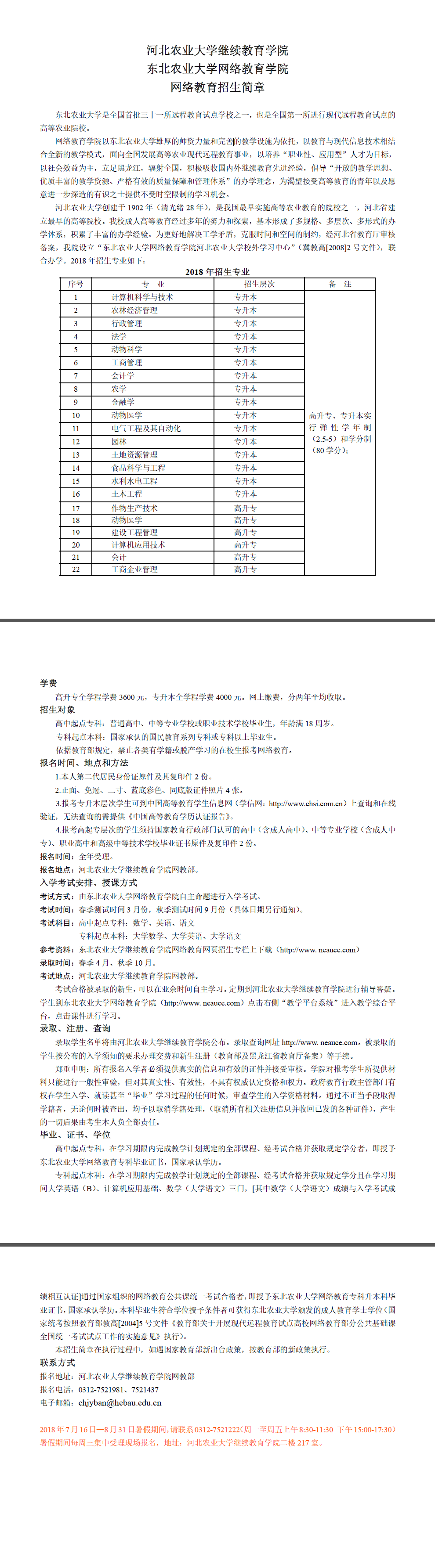
2018年网络教育招生简章
发布日期:2018年07月15日 10:46 作者: 来源: 点击:
上一条:
2018年成人高等教育招生简章(预发稿)
【
关闭
】
map