首页
学院概况
师资队伍
教育教学
科学研究
社会服务
新利体育中国登录平台
规章制度
校友工作
审核评估
学术活动
课程思政
崇德 务实 求是,欢迎来到18luck新利手机版iso 动物科技学院!
课程思政
学院简介
现任领导
机构设置
动物营养与饲料科学系
动物遗传育种与繁殖系
草业科学系
研究生教育
本科教育
实验室建设
校内外基地建设
科研平台
学科建设
科研项目
科研成果
技能鉴定
专业人才培训
技术服务
校企合作
本科招生
研究生招生
就业信息
就业指导
院内规章制度
校内规章制度
校友风采
校友活动
校友联谊
审核评估
学术活动
课程思政案例
教学设计
示范优质课程
教学名师和团队
学生作品
品牌项目成果
思政论文
1045
位置: 主页> 党群工作 > 党建园地 > 正文
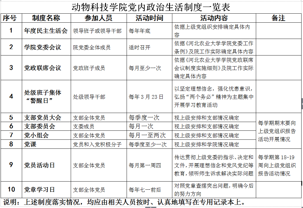
动物科技学院党内政治生活制度一览表
添加时间:2017-10-15
上一条:
预备党员转正公示2020.6
下一条:
动物科技学院党委简介
©Copyright 18luck新利手机版iso 动物科技学院 地址:河北省保定市乐凯南大街2596号 河北农大西校区D座 邮编:071000 学院电话0312-7528360
map