玉米是世界上最重要的经济、饲用和食用作物之一,而干旱是阻碍玉米生长发育和生产力提升的一种主要非生物胁迫因素。玉米苗期严重缺水时会降低幼苗的存活率,增加授粉后的胚胎败育率,最终导致产量下降。目前已经克隆验证了多个玉米中的抗旱基因(如ZmSRO1d、ZmPTF1等)。PRX基因参与体内过剩自由基的清除和木质素的生物合成,是公认的植物逆境应答酶促防御系统的关键酶之一,但其在玉米中的抗旱机制尚不清楚。
近日我室作物优异种质创新团队在The Crop Journal在线发表题为 “Overexpression of the peroxidase geneZmPRX1increases maize seedling drought tolerance by promoting root development and lignification”的研究论文,通过分析ZmPRX1的生物学功能和抗旱机制,证明了ZmPRX1通过促进玉米根系的发育和木质素的积累以应对旱地胁迫的适应策略。

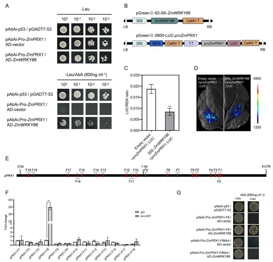
研究者前期在玉米中鉴定到一个在木质素生物合成代谢途径上的关键酶等位基因(愈创木酚过氧化物酶编码基因,ZmPRX1),在抗旱材料被诱导表达。本研究通过EMS突变和过表达株系表型分析表明,ZmPRX1可调控木质素合成,同时促进玉米根系的发育,并提高玉米抗旱性(图1)。生理指标分析显示,ZmPRX1可诱导POD、SOD和CAT等提高过氧化物(ROS)清除能力,促进渗透物质降低细胞膜损伤而抵御胁迫(图1)。进一步利用Yeast one-hybrid、Dule luciferase、ChIP-qPCR等方法,确定核定位转录因子ZmWRKY86作为ZmPRX1的负调控因子结合于ZmPRX1启动子上F6区域的W-box元件(图2)。此外,基于31个国内玉米自交系材料进行单倍型分析,依据单核苷酸差异(c.T560C)位点开发了一个CAPS功能标记ZmPRX1-560,可以特异检测种质资源中的ZmPRX1耐旱基因,应用于玉米耐旱分子育种(图3)。本研究为了解玉米根系响应干旱胁迫提供了一个机制模型(图4)。ZmWRKY86作为ZmPRX1的负调控因子,在干旱条件下,ZmWRKY86的表达受到抑制,并减轻对ZmPRX1的抑制作用,从而促进ZmPRX1的表达。ZmPRX1的高表达进一步促进玉米根系发育和木质素积累,通过吸收深层土壤的水分以及降低根细胞水分的损失提高玉米的耐旱性。

图1ZmPRX1突变体和过表达株系的根系表型、木质素含量、生理指标分析及抗旱性


图3 抗旱基因ZmPRX1在玉米材料中的单倍型分析及ZmPRX1活性检测

翟秀珍博士和闫晓翠副教授为该论文共同第一作者,段会军教授为通信作者。该研究得到华北作物改良与调控国家重点实验室自主研究课题项目(NCCIR2022ZZ-4)和河北省重点研发项目(21326319D)资助。该团队长期开展玉米抗旱基因挖掘及抗旱机制研究,揭示玉米抗旱新遗传机制,为玉米抗旱育种提供新基因资源,具有重要的理论和现实意义。