2024年9月9日,我院大豆创新团队在国际遗传学顶尖期刊《自然·遗传学》(Nature Genetics)在线长文发表“High-quality genome of a modern soybean cultivar and resequencing of 547 accessions provide insights into the role of structural variation”研究论文。该研究率先组装高产优质抗病现代品种“农大豆2号”高质量基因组,在基因组水平发掘现代大豆育成品种特有结构变异及其作用,并揭示影响黄淮海地区大豆群体重要产量和品质性状的结构变异与基因,为大豆遗传改良提供新的理论依据和基因组资源。

大豆是重要粮食和油料作物,提供人类50%以上食用油和25%以上植物蛋白。高质量的参考基因组对作物性状遗传基础解析以及分子遗传改良意义重大。尽管目前已进入现代分子育种阶段,然而,人们对大豆现代育成品种的基因组信息以及现代育种过程中的基因组变异仍缺乏深入了解,这严重影响了大豆现代生物育种改良。基因组结构变异是物种进化的重要驱动力,能捕获到更加完整的遗传变异信息。当探究表型变异背后的遗传多样性机制时,结构变异是必须要考虑的因素。然而结构变异在大豆重要性状遗传改良中的作用尚不清楚。
1.首次组装现代品种农大豆2号高质量基因组,发现上千个现代育成品种新基因
该研究率先组装了我国自育现代大豆品种“农大豆2号”(NDD2)(大粒、高产、高蛋白、高抗花叶病毒病)高质量基因组,大小为1.01 Gb,Contig N50为27.16 Mb,基因组锚定率为97.65%,比对率为99.75%,覆盖率为99.56%,BUSCO为99.70%;预测到58,899个蛋白编码基因(PCG),其中98.73%的PCG被验证,56,958个具有功能注释,鉴定到1,404个现代大豆育成品种新基因,48个位于已发表大豆基因组的Gap区,17个新基因被转录组数据或已知功能数据库验证,随机选取的8个新基因被PCR和Sanger一代测序验证。

高产优质抗病现代大豆品种农大豆2号高质量基因组组装
2.挖掘出上万个基于现代大豆品种基因组结构变异,发现一批影响基因表达的新变异
为有效利用现代大豆育成品种基因组变异,将农大豆2号与29个已公布大豆品种基因组构建图形化泛基因组,鉴定到47,058个结构变异(SVs),包括37,304个插入/缺失(INS/DEL)、3,071个倒位(INV)和6,683个易位(TRANS),筛选到25,814个可能影响基因表达的新变异(SV-gene pairs),包括23,119个INS/DEL-gene pairs、719个INV-gene pairs和1976个TRANS-gene pairs;挖掘出13个现代大豆育成品种农大豆2号特有结构变异,其中7个影响株高、单株荚数、百粒重等产量性状以及籽粒蛋白质、油分、异黄酮等品质性状。
在这些农大豆2号特有结构变异中,11号染色体DEL1815通过影响GmLANCL表达进而影响大豆百粒重,6号染色体DEL238通过影响Glyma.NDD2.06G308200表达进而影响籽粒蛋白质含量和百粒重,巧妙地平衡了产量与品质(蛋白质)的关系,对协同提高大豆产量与蛋白含量具有重要意义;5号染色体新鉴定的倒位INV05通过影响DREB转录因子基因Glyma.NDD2.05G253650表达,从而影响以秦岭淮河为界的我国南北方地区大豆品种的耐旱性;新发现的在11号和13号染色体间的易位事件,改变了11号和13号染色体的长度,并据此首次提出了野生大豆二型分化模型,农大豆2号与其祖先I型野生大豆相比,在育种进化过程中,影响花色、生长习性、种子发芽、抗病性和非生物胁迫等性状相关基因得以分化和选择。

大豆5号染色体倒位INV05与我国南北方大豆品种抗旱性有关

大豆11号和13号染色体易位TRANS11/13影响染色体长度
3.探明了黄淮海地区大豆群体结构变异遗传效应,发现品质性状GmMQT等新基因
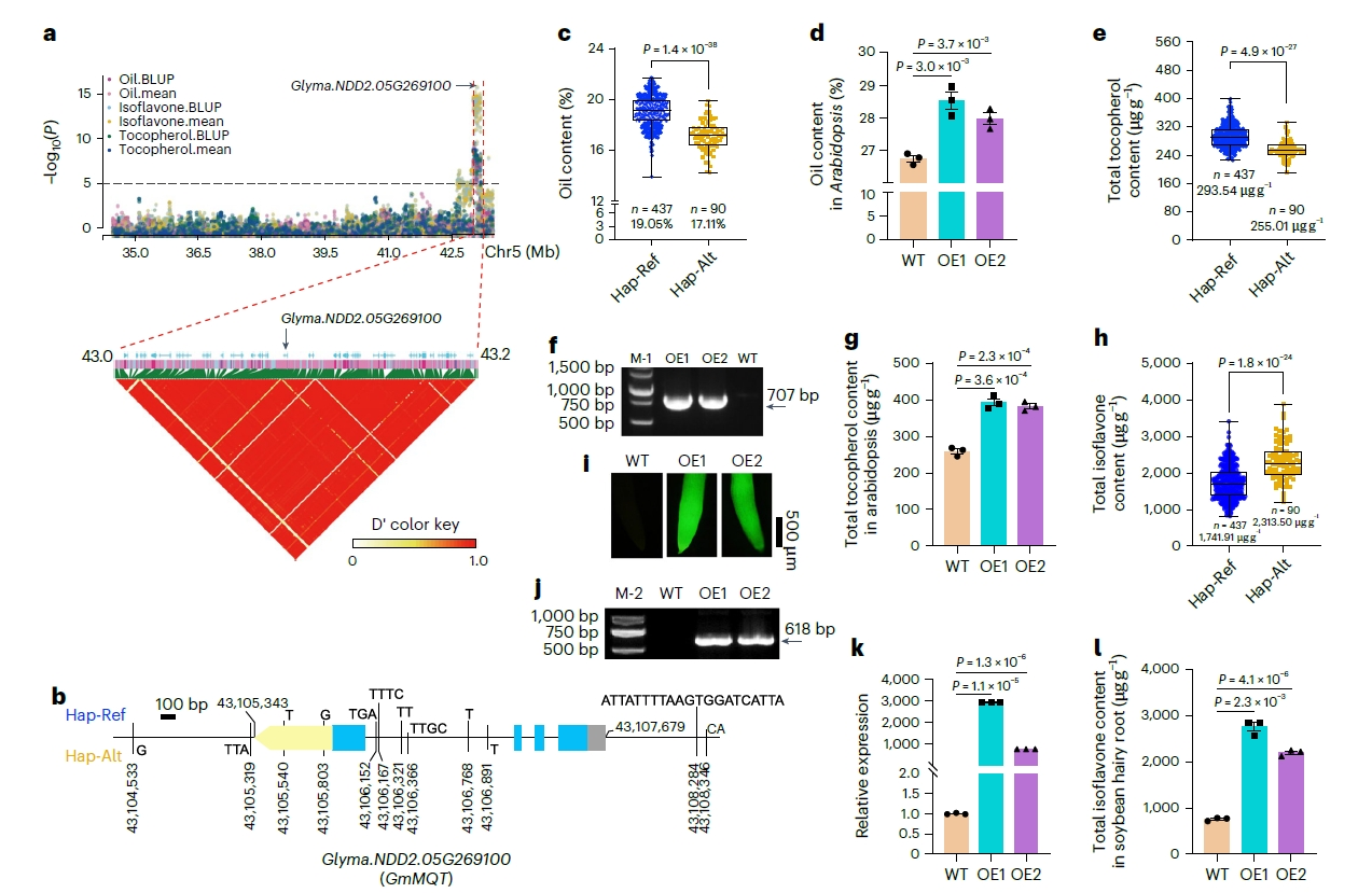
为探明结构变异对大豆重要性状的遗传效应,以现代品种农大豆2号基因组为参考,对547份来自黄淮海地区的代表性品种资源进行20×深度重测序,获得749,714个结构变异和5,576,250个SNP,结合3年7个地区10种环境精准鉴定的547份品种31个性状(6个产量性状、16个品质性状和9个生物学性状),挖掘到14,237个影响大豆重要性状结构变异(SV),其中包括1,043个环境稳定型产量性状显著关联SV和4,970个环境稳定型品质性状关联SV,这些SV中有69.73%与该群体SNP-GWAS结果一致,并有989个SV位于基因调控区,772个SV位于基因内,可直接通过改变调控元件,进而影响基因表达,控制大豆重要性状。
在这些重点关注SV中,6号染色体鉴定到21个单株荚数显著关联SV,其单倍型之间单株荚数相差8个。进一步分析发现,这些SV可能通过影响阳离子/质子逆向转运蛋白基因GmPN(Pod Number)表达进而影响单株荚数。并且发现,5号染色体181-kb区间有137个一因多效SV与大豆6种籽粒品质性状(油分、异黄酮、大豆甙、染料木甙、生育酚、γ-生育酚)显著关联,其中12个SV位于MFT(MOTHER of FT and TFL1)蛋白编码基因GmMQT(Multiple Quality Traits)调控区和基因内,该基因在大豆种子优势表达,优势单倍型种子油分含量较非优势单倍型高出近两个百分点;超表达GmMQT显著提高转基因拟南芥种子油分和生育酚含量,同时显著提高转基因大豆毛状根的异黄酮含量,而基因CRISPR-Cas9敲除大豆株系的种子异黄酮含量则显著降低。另外发现,11号染色体1.04-Mb区间有363个SV与种子黄豆黄素关联,且证实该区间未知功能基因GmSGI(Seed Glycitin Increasing)影响黄豆黄素含量,超表达GmSGI使大豆毛状根黄豆黄素含量显著提高33%。这些结构变异和基因为大豆重要性状遗传改良提供了新的理论依据和资源。

大豆5号染色体GmMQT同时控制籽粒油分、异黄酮和生育酚等6种品质性状
张彩英研究员、邵振启博士、孔佑宾博士、杜汇副教授、李文龙副教授、杨占武副教授以及北京诺禾致源李祥孔为该论文的共同第一作者。18luck新利手机版iso 张彩英研究员、李喜焕教授、马峙英教授以及北京诺禾致源田仕林研究员为该论文的通讯作者。该研究得到河北省现代农业科技奖励后补助资金项目(17927670H)以及河北省科技计划项目(20567619H)资助。