近日,我院于飞教授在传染病学领域国际一流期刊Journal of Infection(中科院1区Top,IF:14.3)在线发表题为“Surveillance of avian influenza viruses in Hebei Province of China from 2021 to 2023: identification of a novel reassortant H3N3”的研究论文。

近年来,禽流感病毒(AIVs)因其频繁的点突变和基因组片段重组,不断产生新的血清型,从而逃逸现有的免疫保护,对全球公共卫生构成持续威胁。自2020年以来,偶发的人类感染禽流感病例,尤其是在哺乳动物之间传播的可能性,增加了潜在的大流行风险。中国河北省作为候鸟南北、东西迁徙路线上的重要停歇地(图1),为外来禽流感病毒感染当地家禽及病毒基因重组提供了条件,这使得该地区的禽流感监测尤为重要。

图1 候鸟迁徙路线和样本采集地
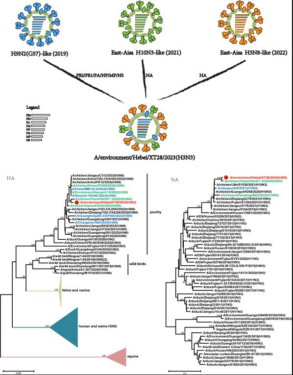
本研究从2021年到2023年在河北省地区收集了6000多份环境样本,采用实时聚合酶链式反应(RT-PCR)进行初步筛选,利用鸡胚培养法进行病毒分离,最终成功分离出10株禽流感病毒分离株,包含了H5N6、H5N8、H7N9和H9N2等亚型在内的多种亚型禽流感病毒(图1)。最为重要的是,首次在河北省发现了一种新型重组的H3N3禽流感病毒。通过对序列深入分析,发现该H3N3为H9N2、H10N3和H3N8禽流感病毒的重组毒株,并且与在华东地区分离到的H3N3具有高度的同源性(图2)。

图2 新型H3N3重组示意图
综上,新型重组H3N3禽流感病毒的发现,对于理解禽流感病毒的进化动态和预测未来可能出现的病毒变种具有重要意义。同时,通过本研究发现野鸟在禽流感病毒的传播中发挥了重要作用,因此对于候鸟迁徙路径上进行持续监测,以及对河北省野生水禽和家禽中的禽流感的风险评估是非常有必要的。本研究对于预防和控制禽流感病毒的传播,具有重要的公共卫生意义。通过以上发现,更好地指导防控策略,减少禽流感对人类和动物健康的潜在威胁。
学院博士研究生李延柏和尹哲、王娟副教授和广州医科大学硕士研究生徐雨娟为论文的共同第一作者,于飞教授和刘朋研究员、广州医科大学附属市八医院李锋研究员和复旦大学姜世勃教授为共同通讯作者。团队教师霍珊珊、吴洋、豆豆,以及河北省动物疫病预防控制中心韩庆安研究员也参与了该研究。研究工作得到了国家自然科学基金委、国家重点研发计划项目、中央引导地方科技发展资金项目、河北省自然科学基金项目和保定市科技计划项目的资助。
原文:https://doi.org/10.1016/j.jinf.2024.106240.