加入收藏
|
设为首页
首页
学院概况
学院简介
历史沿革
学院领导
机构设置
师资队伍
党政管理
土壤科学系
植物营养系
环境科学系
实验中心
学科建设
学科概况
成果奖励
新利18体育娱乐官网
社会服务
党群工作
理论学习
组织发展
支部活动
工会工作
学生工作
团委工作
学生团体
学生活动
新利体育中国登录平台
本科招生
研究生招生
就业信息
校友风采
就业信息网
本科教育
培养方案
教务管理
规章制度
下载专区
研究生教育
培养方案
工作动态
下载专区
课程思政
思政案例
教学设计
示范课程
教学名师 团队介绍
品牌项目成果
学生作品
本科评估
教学设计
首页
>
课程思政
>
教学设计
> 正文
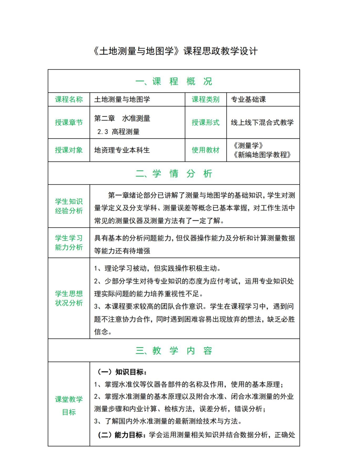
土地测量与地图学-课程思政-章节教学设计
发布者:土地测量与地图学-课程思政-章节教学设计 时间:2017-06-16 22:04:10 浏览:
上一条:环境工程学-课程思政思政-章节教学设计
下一条:不动产估价-课程思政-章节教学设计
Copyright © 18luck新利手机版iso 资源与环境科学学院
地址:中国河北保定灵雨寺街289号 邮编:071001
手机版
map